摘 要:雪活酬賞慣例目的在于通過官吏詳察案情,達到消除冤獄、慎刑止殺的目的,宋代亦有大量雪活事例著于史籍、墓志之中。然而,多有庸官俗吏唯利是求,竟將雪活酬賞視為升遷獲賞之南山捷徑。更為嚴重的是,雪活人命須以認定原審判決錯誤為前提,則酬賞擢用必以原審法官遭受責罰為條件。因此,部分循良官吏往往在平反冤獄的同時,突破既有訴訟慣例,放棄奏報雪活事跡,一時傳為佳話。
中國古代司法者在訴訟活動中時常遵從慣例、援引“故事”(故實、舊典、典故、舊例、舊制等),一定條件下還可通過創制先例、擬議新制,乃至修訂律令,實現立法與司法之良性互動,保障法律規則高效有序運行。因此,關于中國古代司法慣例的深入研究,對于全面、客觀認識我國傳統司法文明之全貌具有重要價值。對于宋代司法慣例的深入研究,為還原、厘清、揭示宋代訴訟法制生成、嬗變、運作和革新的歷史脈絡和客觀規律,具有重要意義。“故事”即過往之事,“或是舊日的成例、典章制度,或是舊日的事例,均被日后援以為例。”漢魏以降,故事作為重要的法律形式,即受到格外關注。自清末以來,沈家本、薛允升、程樹德(1926)、楊鴻烈(1933)、守屋美都雄(1960)、劉俊文(1985)、邢義田(1986)、黃敏蘭(1992)、霍存福(1993)、鄧小南(2000)、楊一凡(2002)、呂麗(2002)、閆曉君(2005)、王文濤(2015)、李云龍(2018)、喻平(2019)、戴建國(2020)等學者,曾先后從不同角度對中國古代“故事”給予關注。本文圍繞宋代司法活動中“雪活酬賞”慣例的形成、行用與突破,尤其注重利用近年新出宋人墓志文獻,試圖通過對宋代人命案件司法裁判中酬賞慣例的系統考察,查明以“故事”為代表的各類習慣性規則之地位功能、運作樣態和因革興替,借此探知“近世”之際司法慣例、司法制度和司法文化之相互關系。
雪釋冤獄,活人性命,歷來被認為是循良長吏之重要政績。對此,宋代形成了雪活酬賞“故事”,并在司法實踐中得到長期踐行。鄭克《折獄龜鑒》曾述姜遵雪冤死囚事,“姜遵為開封府右軍巡院判官時,有二囚,獄具將扺死,遵察得其冤狀而出之。故事:雪活死囚當賞。遵恐以累前獄吏,乃不自言。”《折獄龜鑒》成書于南宋紹興三年(1133年),雪活酬賞“故事”應為此前累朝行用之訴訟慣例。雪活慣例的核心是官員通過糾正死刑錯案,獲得擢升或賞賜,本文關于雪活慣例的討論,聚焦于經辦官員獎酬事宜,具體包括以下三個問題:其一,雪活酬賞慣例之形成;其二,雪活酬賞慣例之行用;其三,雪活酬賞慣例之突破。
一、雪活酬賞慣例之形成
雪活慣例由來已久,實踐中往往泛稱雪冤、理雪、辨冤獄等。《隋書·李德饒傳》:“大業三年,遷司隸從事,每巡四方,理雪冤枉,褒揚孝悌。”唐代雪冤事例已經較為常見,理雪對象逐步向死刑案件集中。如武周時司刑少卿徐有功常駁酷吏所奏,“每日與之廷爭得失,以雪冤濫,因此全濟者亦不可勝數。”長安年間,左臺監察御史蘇颋奉詔按覆來俊臣等舊獄,“皆申明其枉,由此雪冤者甚眾。”更為重要的是,唐代因雪活死囚獲得酬賞的事例已經屢見史籍,且與雪活官員之任用、考核、擢拔等行政管理規則直接關聯。《唐闕史》記咸通初年,“天水趙宏者任江陰令,以片言折獄著聲,由是累宰劇邑,皆以雪冤獲優考。”大中四年(850年)八月,御史中丞魏謩奏請度支、戶部、鹽鐵院官帶憲銜者推劾獄訟,“如累推有勞,能雪冤滯,御史臺闕官,便令奏用,從之。”大中六年(851年)七月考功奏:刺史、縣令若能“開田招戶,辨獄雪冤,及新制置之事,則任錄其由申上。”但是,在雪冤官員崗位安排方面,唐代仍有特定要求。《舊唐書·韋溫傳》:“鹽鐵判官姚朂知河陰院,嘗雪冤獄,鹽鐵使崔珙奏加酬獎,令權知職方員外郎。”右丞韋溫認為“‘郎官朝廷清選,不宜以賞能吏。’上乃以朂檢校禮部郎中,依前鹽鐵推官。”可見,唐代雪冤能吏不得染指清要職位。又據長興四年(933年)二月大理正張瑑援引咸通十年(869年)二月二十九日大理少卿劉慶初奏議可知,唐懿宗時已經明確規定雪活死囚人數與考課、授官之間的對應關系,雪活酬賞慣例初現端倪,且在五代得以長期行用:
“其法官中能辨雪冤獄、跡狀尤異者,二人已上者,請書上下考,三人、四人已上者超資與官。今欲望依慶初所奏,法寺置議獄堂,凡斷公事,并集法官詳議,然后聯署奏聞。天下諸州案牘,亦望本判官與副使已下,督廳會議。”敕:“法寺議獄,宜且于寺卿廳內;法官賞罰,宜依所奏。天下州府有疑者,判官集議;尋常案款,則準法施行。”
顯然,晚唐時雪冤已經成為官吏考核、升遷的重要量化指標,雪冤酬賞的具體標準和申報程序已經初步成型。長興四年(933年),刑部員外郎盧華曾言“伏見本朝故事:凡內外官司,有能辨雪冤獄,活得人命者,特書殊考,非時命官。多難已來,此道漸廢,既隳賞典,難得公心。”此處“本朝故事”,當指唐代雪活慣例無疑。由此,五代成為延續、整頓和革新雪活慣例的關鍵時期。這一階段,雪活的適用對象、酬賞標準和申報程序等基本確定,雪活死囚作為官吏考課重要內容之一,雪活酬賞因而成為激勵各級長吏勤勉履職的重要舉措。后唐同光二年(924年)中書門下奏:刺史、縣令因招復戶口、增加賦稅、辨雪冤獄,祛除積弊者,“即仰本處逐件分明聞奏,當議獎擢。”天成二年(927年)十月辛丑德音:“天下諸州官員,如有善推疑獄及曾雪冤濫兼有異政者,當具姓名聞奏,別加甄獎。”長興元年(930年)二月二十一日南郊赦書曰:“準長定格,應經學出身人,在任日雪得冤獄,許非時參選,超資注官,仍賜章服。”
長興四年(933年)五月,據中書奏請,重新界定“雪冤”含義,此為五代雪活之制的關鍵性突破:“凡云冤獄者,所司推鞫定罪不平,回曲作直,已成案牘,或經長吏慮問,或是讎家訴冤,重經推訊,始見情實,回死為生,始名雪冤。”同時,認定雪冤,又須以“元推官典招伏情罪,本處檢案牘事即給與公據,便為考牒內豎出,候本官滿日,便準近敕非時參選。”此外,調整和細化雪冤注官、賜服的標準:“若活得一人,超一資注官;二人已上,加章服;已有章服,加檢校官。如在任除冤雪獄外,限內征科了絕,減得一選已上,或招添戶口一分已上,并許酬獎。如加至五品已上,許奏聽敕旨。如雖雪得冤獄,征科違限合殿選者,亦待殿選滿月,與敘雪冤之賞。”末帝清泰元年(934年)六月,據大理正劇可久疏奏,詔“其軍巡使、都虞侯能覆推刑獄,雪活人命,及推按不平,致人負屈者,起今后,宜以長興四年五月二十三日敕條施行,合有獎酬,亦等第比附行遣。”后晉開運二年(945年)正月,刑部侍郎趙遠奏請,明確雪活酬獎申報時限:“‘乞自今但能雪活冤獄,不限中外官,并加旌賞。諸道州縣委長吏抄案以聞。俟本人考滿,即詣刑部投狀,毋得隔越年歲,庶使內外同律。’詔從之。”上述選拔、注官和賜服的規定,構成宋代雪活酬賞慣例的直接歷史淵源。此外,見于新出墓志的五代雪活事例,為考察五代末期的司法實況及對后世影響提供了佐證。據《魏丕墓志》記載:“世宗親征瓦橋關也,公留掌京城東排岸事。有指水軍楫夫為劫盜者,捕系七人于左軍獄,占款既就,垂欲論決。公疑其不實,即密令搜訪,果得元盜,遂馳白留守韓通,悉擒獲焉,被誣者由是皆免。”周世宗征討瓦橋關發生于在顯德六年(959年)四月,魏丕雪活楫夫事跡,當在此間。
二、雪活酬賞慣例之行用
北宋開國之初,即對累朝行用的雪活酬賞規則予以修訂。其一,增設幕職、州縣官、檢法官躬親覆推的要求,明確區分日常公務與雪活勞績。據建隆二年(961年)九月詔:“幕職、州縣官、檢法官因引問檢法雪活得人命乞酬獎者,自今須躬親覆推,方得敘為功勞。余準唐長興四年、晉開運二年敕施行。若引問檢法雪活,不在敘勞之限。”反映出宋廷通過承用先朝敕令,接續既有雪活規則之立法自覺。其二,重新界定雪活概念。“自后凡雪活者,須元推勘官枉死已結案,除知州、系書官駁正本職不為雪活外,若檢法官或轉運,但他司經歷官舉駁別勘,因此駁議,從死得生,即理為雪活。”其三,修改唐五代以來雪活獎酬標準。“其雪活得人者,替罷日刑部給與優牒,許非時參選。若雪活一人者,幕職循一資;州縣官、幕職二人以上加章服;已有章服,加檢校官;檢校至五品以上及合賜章服,并京朝官雪活,并許比附奏裁。”其四,若官員希求酬賞,變亂既有判決,依律追責。“或覆推官妄欲變移,希翼酬獎,卻為元推勘官對眾憑者,其元駁議及覆推官各以出入人罪論。”上述改革既是對唐五代以來雪活酬賞規定的系統總結和完善,也為宋代雪活酬賞的具體實施提供了依循準則。
宋代京城諸司及州府舉薦官員雪活酬賞,由審刑院、大理寺或刑部等機關進行審核。其中,審刑院承擔詳覆酬獎的重要責任。咸平六年(1003年)十二月敕:“應自今敘雪活及捉賊勞績,文武官等合與不合該酬獎者,并令審刑院詳覆聞奏。”景祐二年(1035年)十二月二十七日,“審刑院定奪太常博士陳希亮雪活合得酬獎,詔賜緋。”對此,《續資治通鑒長編》記作“賜太常博士陳希亮五品服,以嘗辨冤獄也。”天圣四年(1026年)八月辛已,據審刑院奏,“前權石州軍事判官馮元吉循一資,仍賜五品服,以其嘗辨冤獄,活二人死故也。”此外,大理寺、刑部也時常奏請雪活酬賞事宜。景祐三年(1036年)九月二十一日,大理寺言:“‘據詳斷官楊務本、焦好問狀,昨蘄州太常博士林宗言為盜官物該極典,尋疏駁覆勘,雪活得宗言死罪,乞賜酬獎。’詔各賜銀絹三。”寶元元年(1038年)二月二十九日,“刑部言虞部員外郎鄭知白雪活得徐德一名性命,合該酬獎。詔賜金紫。”同年八月九日,“刑部言:‘據前右軍巡判官、大理寺丞馮振狀,雪活得許從善一名,乞酬獎。看詳不應《編敕》酬獎。’詔候依例合依入川通判,與當一任通判。今后正該雪活條貫,即與酬獎。”此處所言“雪活條貫”,應是北宋獎酬官員雪活人命的專項法規。康定二年(1041年)三月七日,審刑院、大理寺言“廣濟軍錄事參軍麻永肩任和州錄事參軍日,雪活得賊人于誠、陳益死罪,合該敕酬獎。詔與兩使職官,賜緋。”紹興六年(1136年)七月二十七日,“漳州言:司理參軍、右迪功郎林聘明辨流、死罪刑名五件,計一十人,欲望推賞。刑部勘當,林聘明辨裁決公事五件,已得允當,其元勘不當去處,合下本處依條施行。詔林聘與減一年勘磨,余依。”上述獲得雪活酬獎事例,包括京城諸司、地方州軍官吏等雪活人命者,經所在州軍或官署申報,經審刑院或大理寺、刑部審核申奏,應依據《編敕》《雪活條貫》中雪活酬賞的相關規定,在現有官階基礎上注擬、晉升或賜服、賜物。其中,地方州府申報獎酬者,應由提點刑獄公事先行審核,再行奏報酬賞。大中祥符四年(1011年),以資政殿大學士向敏中等磨勘提點刑獄、朝官、使臣課績文字,第為三等,“帝以磨勘文字示王旦曰:‘惟兩浙朝臣、使臣有奏報雪活死罪者。定為第二等,余皆有責罰。’”紹興七年(1137年)正月癸未,左修職郎朱倬召對,“舉咸平中以戶口增減為計臣之殿最,祥符中以雪活冤獄為憲臣之上第”,正為大中祥符四年(1011年)舊事。寧宗嘉泰年間,劉穎提點湖南刑獄,曾對雪活事跡做出深刻分析,并展示了提點刑獄司審核死刑奏裁案件的詳細程序:
湘民喜斗輕死,以故重辟多,吏常骫法出之,殺人者例不死。公曰:“此東坡所謂外邀雪冤之賞,內希陰德之報者,豈辟以止辟之意哉?”諸郡以具獄上,惟過誤可憫,若訊鞫有疑者,乃使奏讞,余悉論如律。然必召掾史議,反復數四,無孅芥疑乃決,故人自以不冤。按部所過,平獄犴,省牒訴,詧吏問俗,冒隆暑,由潭、邵歷全、永,驅馳二千里乃歸。人謂前所未有,資興民鄧其姓者,推刃同氣,匿尸草野中,耕者四人見之以告鄧,鄧執而訟之官,官加考掠,民不勝痛自誣服,獄上,公疑之,命官閱實,果得其情。四人者破械而出,叩頭呼天曰:“生我者,提刑也。”
顯然,劉穎對雪活酬賞慣例的本質有清醒認識,部分官吏為獲獎酬,濫奏可疑可憫,開脫死囚罪責,對命案苦主和法度尊嚴構成雙重侵害。因此,劉穎遵從咸通以來雪活集議慣例,召集屬官反復研討,詳覆案件事實認定和法律適用。墓志所記閱實四名農夫事例,正為提點刑獄雪活人命之證。其中所引東坡所謂云云,則出自蘇軾《策別安萬民六》:“懦夫庸人,又有所僥幸,務出罪人,外以邀雪冤之賞,而內以待陰德之報。”而所謂陰德之報,確實對宋人思維構成深刻影響。《夷堅志》曾記張文規陰司添壽事跡,通過張皇鬼神,稱道靈異,以證果報不虛。元祐七年(1092年),英州司理參軍張文規糾正真陽縣民張五盜牛案,“雪冤獄,活十人,當得京秩。郡守方希覺以其老生無援,不剡奏,但用舉者遷臨川丞,紹圣四年之官。”張文規雖因上司算計未得擢拔,卻在病死后,蒙陰曹添壽十二年,償其雪活之勞:“子有雪活十人之功,故王以是報子,此人間希有事也。”此事委婉曲折,影射現實,在描摹宋代官員雪活人命事跡的同時,亦深刻反映出酬賞申報中人為干預等負面因素。宋人認為,雪活人命、平反冤獄者,理應獲得官府獎賞;如因種種原因未能兌現,或將在壽命、家業、子孫等其他方面獲得福報,可謂“失之東隅,收之桑榆”矣。作者通過所謂陰司報應,將官員政績、考課、升遷與陽壽相互勾連,從而使勤勉履職官吏獲得一定心理補償,同時發揮勸善戒惡的社會宣教功能。
三、雪活酬賞慣例之突破
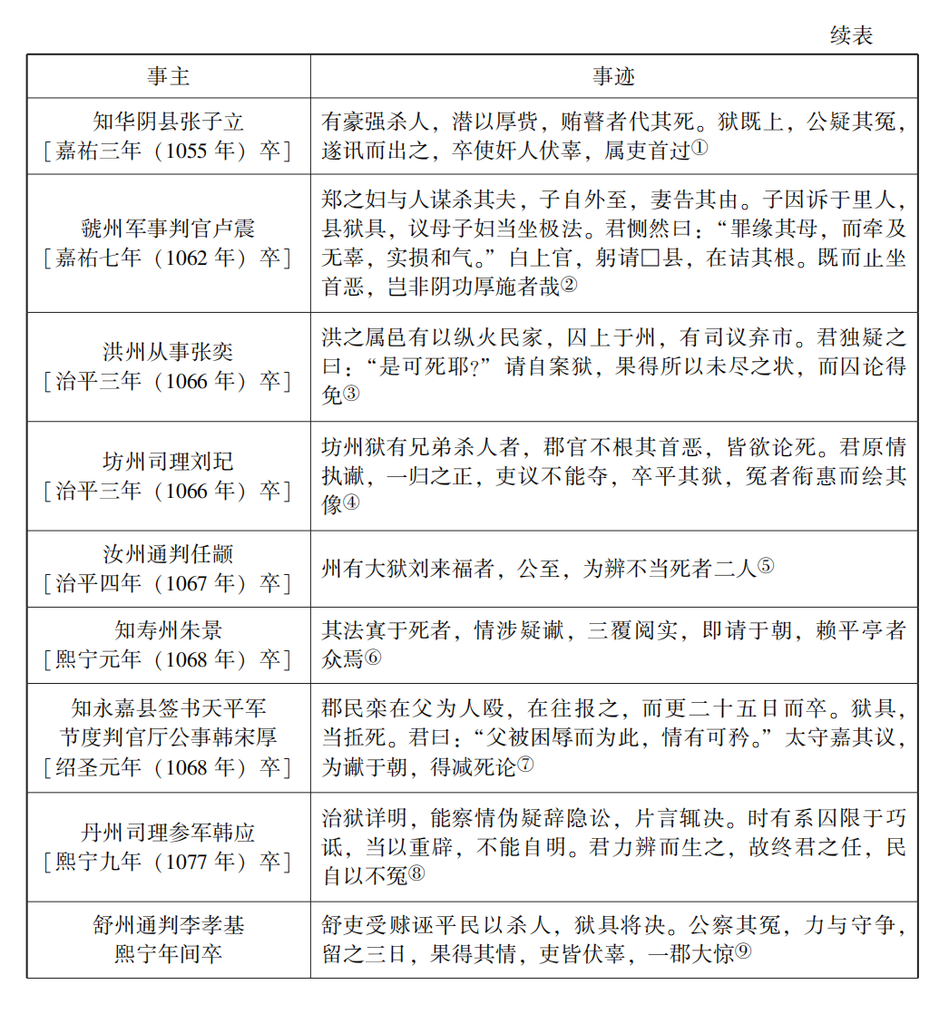
顯而易見,雪活酬賞目的在于通過官吏詳察案情,達到消除冤獄、慎刑止殺的目的。雪活人命被視為官僚重要德政治跡,部分雪活事例得以著于史籍、墓志之中(參閱表1《墓志所見宋代雪活案例簡表》)。譬如,任顓[治平四年(1067年)卒]通判汝州,“州有大獄劉來福者,公至,為辨不當死者二人。”紹圣初年,喬執中以寶文閣待制知鄆州,“執中寬厚有仁心,屢典刑獄,雪活以百數。”名臣范百祿之子范祖述“監穎州酒稅,攝獄掾,閱具獄,活兩死囚,州人以為神。”依據宋代司法慣例,雪活人命者應獲得朝廷獎賞,與此同時,原審法官應承擔相應法律責任。由此,針對雪活酬賞,出現庸吏濫用和良吏棄用兩項截然對立的司法傾向。



(一)濫行酬賞
司法實踐中,多有庸官俗吏唯利是求,將雪活酬賞視為升遷獲賞之南山捷徑。后唐長興四年(933年),滄州節度使盧質受滄景觀察判官靳詡父賄,以詡雪得冤獄奏薦恩獎。“質書生備位廉察,而受賂薦詡,人士丑之。”宋代士大夫曾多次指陳雪活酬賞之弊,景德年間,著作佐郎曹定曾奏:“長吏雪活,乃其職分,不當更論課最。”判刑部慎從吉卻以為,“長吏誤失用刑,率皆受責,雪活冤獄,曾不霑恩,懲勸之間,未協于理”,竟從從吉之請。景德二年(1005年)五月二十一日,“詔自今后雪活得人性命者,理為勞績。”曹定所言,代表了宋代士大夫對雪活酬賞慣例合理存在的問難質疑。至和二年(1055年)二月丙午,宰臣劉沆言:“其敘錢榖管庫之勞,捕賊雪活之賞,有司雖存常格,已經裁定,尚復有僥幸之請。以法則輕,以例則厚,執政者不能守法,多以例與之。如此之類,乃是敘勞干進之弊。”宣和二年(1120年),都曹翁彥深引述蘇軾論斷,陳奏雪活酬賞中舞弊之害:“今之官吏,外希雪活之賞,內冀陰德之報,遞相驅煽,遂成風俗,一作奏案,無敢異議。胥吏乘之,奸弊萬態,文致情理,莫可究詰,讞狀徑上,不由憲司。其就東市者,大抵貧民耳。”紹興六年(1136年)十一月丁卯,左司郎中耿自求建議準確認識可憫含義,杜絕官吏冒雪活之名,行干進之實:“‘仍乞詔憲司州郡,如案情疑慮,誤用法意,能雪活人命,自合依舊日賞典施行,庶幾絕官吏希覬之望,使生者死者均被圣眀平允之澤。詔刑部看詳申省。’”
(二)棄用酬賞
因濫行雪活產生的擢用、賞賜行為,勢必對朝廷考核、選官、獎勵等既有制度構成侵害。更為嚴重的是,因雪活人命須以認定原審判決錯誤為前提,則酬賞擢用必以原審法官遭受責罰為條件。因此,部分循良官吏往往在平反冤獄的同時,突破既有司法慣例,放棄奏報雪活事跡,傳為佳話。例如,太宗朝同州女奴逃亡案中,觀察推官倪若水雪活富民父子事:
知州以若水雪冤死者數人,欲為之論奏其功。若水固辭曰:“若水求獄事正,人不冤死,其論功非本心也。且朝廷若以此為若水功,當置錄事何地耶?”知州嘆服曰:‘如此,尤不可及矣。’錄事詣若水叩頭愧謝,若水曰:“獄情難知,偶有過失,何謝也。”于是遠近翕然稱之。
后因樞密直學士寇凖推薦,淳化元年(990年)冬十月乙巳,太宗面命若水為秘書丞、直史館。與倪若水基于官德修養放棄雪活酬賞事跡相類,慶歷初年,朱定國擔任池州、貴州主簿時,以平反死獄,遷饒州軍事判官。元豐四年(1081年)新官制行,“著令京朝官致仕,歷任有勞績,則以全俸寵之。公以貴池雪活之故,可應格。或勸君自陳,君曰:‘吾勤勞職事,夙夜匪懈,猶懼無以報廩祿之賜,今竊半俸老田里,又得一子祿養,恩已厚矣,敢較其他乎?’竟不言。”治平年間,梁彥回[慶歷五年(1045年)進士]“在獄令為雪活二人,而君終不自言。或問所以?答曰:‘初非不欲言,念一言之蒙賞甚輕,而有司坐深故之罰重矣。夫以重罰易輕賞,豈我所為哉?’人以長者許之。”新出晁端義墓志、劉陶墓志所錄志主事跡,則可與傳世文獻棄言酬賞事例相互參照。冀州司理參軍晁端義[元祐五年(1090年)卒]墓志:“其在冀州,縣上獄在大辟,君引訊疑之,俄得其冤,囚賴以活。法當賞,或勸其自列,君曰:“吾不以是病邑官而為己功。”大理寺丞劉陶[元祐六年(1091年)卒]墓志載劉陶處置伊陽群斗命案,雪活某乙性命,“所謂□□□□命者法當賞,君愀然曰:“吾志申人之枉爾,覬賞豈吾心哉?”法官放棄酬賞申報,主要基于兩點考慮:其一,查明案情、糾正冤案當為有司職守,不應額外獎賞。由此亦可發現,專門設置的雪活酬賞規則,其目的正在于試圖解決官吏懈怠政事、滋生冤獄這一嚴重問題。其二,獲得雪活酬賞必然揭露原判錯誤或推官舞弊,因此,后任獲得酬賞必以前任遭遇懲罰為代價。從君子之德抑或官僚階層整體利益權衡,時有官員放棄雪活酬賞申報。因此,放棄酬賞的雪冤事例,雖是宋代司法之個案現象,卻深刻反映了唐宋之際雪活規則輕重失衡的內在弊病,以及實踐層面部分官吏貪功冒進,炮制雪活的丑態劣跡。
《舊唐書·徐有功傳》贊曰:“聽訟惟明,持法惟平。二者或爽,人何以生?”明、平二字作為傳統司法基本理念和價值追求,理應成為支配辨雪冤獄的行為指南。
結 語
宋代異常重視先朝與本朝各類“故事”的搜集、研究和應用。以雪活酬賞為例,其中既有對晚唐、五代以來司法慣例的承繼,更有依據本朝司法實踐所進行的革新,通過對昭雪人命案件慣例的酬賞,沿襲了前朝司法貴重人命、民本恤刑的法律傳統,彰顯了宋人以人為本、慎重刑獄、因勢利導的司法理念,更反映出中華法律文明薪火相傳、賡續不絕的固有內涵。“雪活酬賞”等一系列慣例性規則作為列祖列宗治國理政的智慧結晶,深刻體現了中華民族自古以來心系蒼生的治國之道,展示出中國社會特有的崇法、務實、權變的寶貴特質。凝結著古代法治思想精華的中華優秀傳統法律文化,傳承華夏文明的氣質和稟賦,融匯新時代的價值與內涵,必將為全面依法治國注入豐富養分和深厚底蘊,將現代法治文明建設推進至的新的高度。